首页
产品服务
实名认证服务
个人实名认证
企业实名认证
数字证书服务
个人数字证书
单位数字证书
设备数字证书
国密SSL数字证书
商用密码产品
密码应用资源池
电子签章系统
签名验签服务器
时间戳服务器
安全认证网关
协同签名服务器
服务器密码机
电子签署服务
神州签
医证签
证照签
证书认证系统
数字证书认证系统
签署终端设备
证信签
可信业务应用
无纸化病案管理系统
统一认证系统
安全邮件系统
证据保全系统
电子保函系统
区块链存证平台
解决方案
数字政务行业
智慧政务密码应用
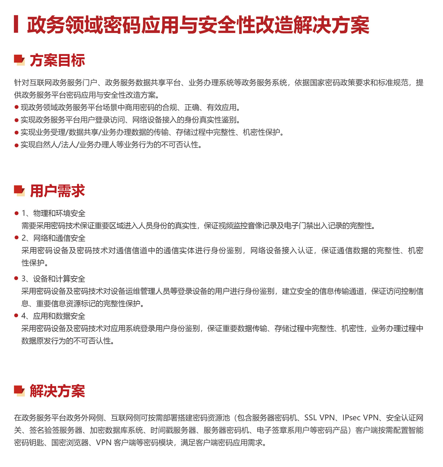
政务领域密码应用与安全性改造
人社业务安全无纸化
公积金全流程无纸化
不动产登记安全可信签署
企业设立全流程电子化电子签名
房地产无纸化网签
电子招投标无纸化安全
智慧医疗电子签名
医疗卫生领域商用密码安全性应用
卫健委统一密码应用平台
区/县域医共体电子认证密码安全
医疗集团统一密码应用平台建设
医院诊疗全流程无纸化
医院电子病历无纸化
区域医疗数据共享安全密码
医疗全流程无纸化
智慧教育密码应用
高校零信任安全认证
高校可信电子证明文件开具
智慧校园商用密码应用
校园招采平台全流程电子化
司法行业
统一身份认证管理
在线庭审
庭审现场无纸化电子签名
远程提讯电子签名
法律文书电子签章
公司介绍
联系我们
联系我们
成都高新区应龙南一路299号18栋2层附202号
+86-17723319390
service@withsa.com
数字政府行业解决方案
智慧政务密码应用解决方案
政务领域密码应用与安全性改造解决方案
人社业务安全无纸化解决方案
公积金全流程无纸化解决方案
不动产登记安全可信签署解决方案
企业设立全流程电子化电子签名解决方案
房地产无纸化网签解决方案
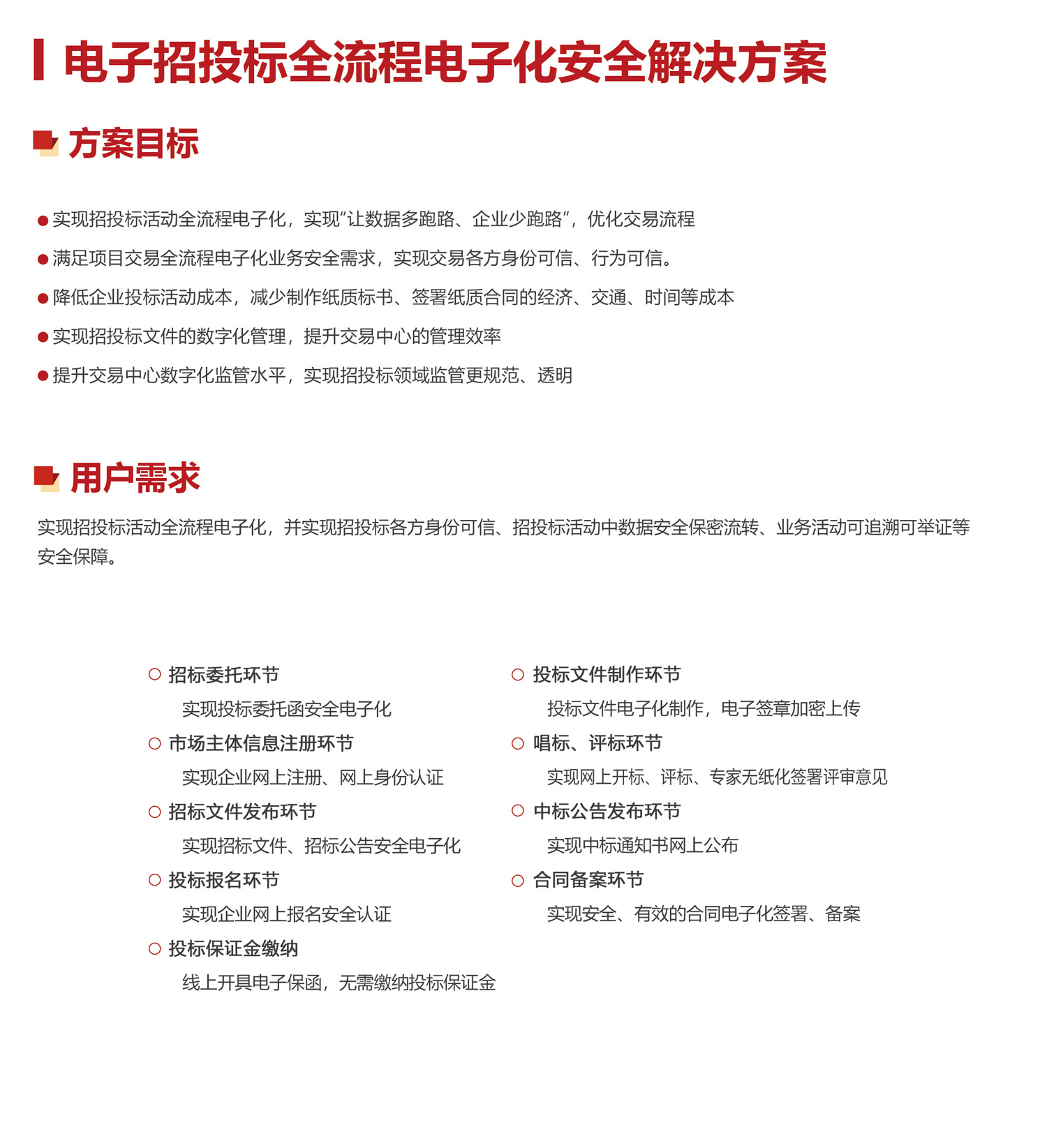
电子招投标无纸化安全解决方案