智慧医疗电子签名解决方案及精选案例

  • 建设模式:
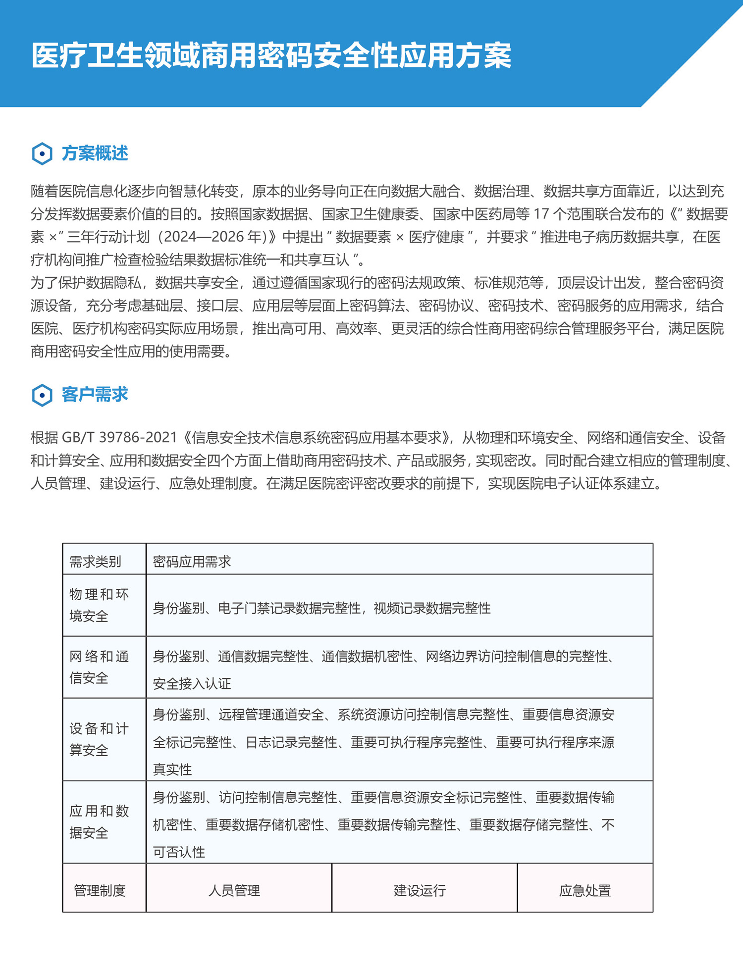
  • 医疗卫生领域商用密码安全性应用方案
  • 卫健委统一密码应用平台建设方案
  • 区/县域医共体电子认证密码安全解决方案
  • 医疗集团统一密码应用平台建设方案
  • 医院诊疗全流程无纸化解决方案
  • 医院电子病历无纸化解决方案
  • 区域医疗数据共享安全密码解决方案
  • 院内应用:
  • 医护人员电子签名解决方案
  • 患者签名电子认证解决方案
  • 电子票据电子签名解决方案
  • 行政办公电子签名解决方案
  • 互联网+医疗电子签名解决方案
  • 无纸化病案管理解决方案
  • 电子病历司法取证解决方案
  • 方案效益
  • 典型案例介绍